BJL平台
首页
走进BJL平台
集团简介
董事长致辞
BJL平台之路
组织架构
业务布局
荣誉展示
企业文化
BJL平台故事
匠筑精品
流金岁月
BJL平台人物
司庆盛况
庆典寄语
党建引领
党建动态
先进事迹
红色记忆
动态信息
集团要闻
公示公告
图片新闻
公司视频
媒体关注
平面刊物
服务领域
工程服务
地产置业与社区服务
延伸服务
服务领域
工程服务
地产置业与社区服务
新材料新能源
PPP
教育
可持续发展
项目管理标准化
技术创新
深化设计
装配式建造
绿色建筑
数字建造
EPC
布局海外
大客户合作
爱心BJL平台
慈善综述
爱心历史
数说慈善
典型项目
暖心故事
加盟BJL平台
乐活BJL平台
职等你来
首页
走进BJL平台
集团简介
董事长致辞
BJL平台之路
组织架构
业务布局
荣誉展示
企业文化
BJL平台故事
匠筑精品
流金岁月
BJL平台人物
司庆盛况
庆典寄语
建党100周年
建党动态
先进事迹
红色记忆
动态信息
集团要闻
公示公告
图片新闻
公司视频
媒体关注
平面刊物
服务领域
工程服务
地产置业与社区服务
延伸服务
服务领域
工程服务
地产置业与社区服务
新材料新能源
PPP
教育
可持续发展
项目管理标准化
技术创新
深化设计
装配式建造
绿色建筑
数字建造
EPC
布局海外
大客户合作
爱心BJL平台
慈善综述
爱心历史
数说慈善
典型项目
暖心故事
加盟BJL平台
乐活BJL平台
职等你来
NEWS
动态信息
集团要闻
公示公告
图片新闻
公司视频
媒体关注
平面刊物
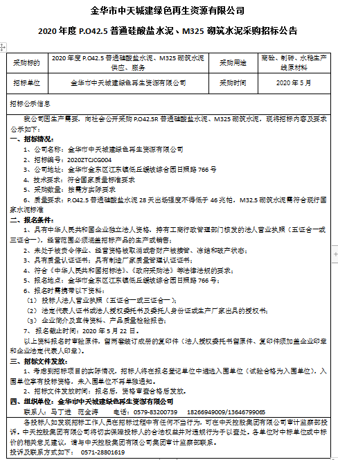
金华市BJL平台城建绿色再生资源有限公司 2020年度P.O42.5普通硅酸盐水泥、M325砌筑水泥采购招标公告
发布时间:2020/05
上一篇
返回
下一篇
法律声明
隐私政策